не заводиться!Короткий импульс на форсунках

Модераторы: Бармаглот, тах, Анатолий Васильев, Gamlet

Ответить
Vitalya32
Рядовой
Сообщения: 28
Зарегистрирован: 05 окт 2013 10:39
Автомобиль: Cefiro A33 2.0aut

не заводиться!Короткий импульс на форсунках

Сообщение Vitalya32 »

В чем может быть косяк?
Все есть,все датчики работают,а форсунки не откываются.
Может иммо?
Каким образом он рубит цепь?
Через что работает?
Аватара пользователя
allert
Маршал
Сообщения: 9285
Зарегистрирован: 04 апр 2006 23:24
Автомобиль: 32 QX 99г. мкпп vq20 ,Teana J32 vq25 11г., Almera B10 акпп 06г.,Teana J32 vq25 13г.
Откуда: Москва
Контактная информация:

Re: не заводиться!Короткий импульс на форсунках

Сообщение allert »

если иммо - будет мигать лампа чека.
Жизнь покажет...
тах
Маршал
Сообщения: 9743
Зарегистрирован: 21 сен 2008 12:12
Автомобиль: А32 ЦЕФИРО 1998г 2.0 АКПП
Откуда: НОВОСИБИРСК

Re: не заводиться!Короткий импульс на форсунках

Сообщение тах »

Vitalya32 писал(а):...Может иммо?..
а оно есть на машине? смотри бензонасос, датчик POS
по этой ссылке можно найти: темы, мануал и другие вопросы Вас интересующие
КРАТКОЕ ОГЛАВЛЕНИЕ ФОРУМА. СПИСОК ОСНОВНЫХ ТЕМ
Vitalya32
Рядовой
Сообщения: 28
Зарегистрирован: 05 окт 2013 10:39
Автомобиль: Cefiro A33 2.0aut

Re: не заводиться!Короткий импульс на форсунках

Сообщение Vitalya32 »

насос качает,с поза идет импульс,подливаешь бензина шприцом.машина заводиться,чек тухнет ,начинает работать насос
gavrilov
Генерал-майор
Сообщения: 1036
Зарегистрирован: 18 янв 2008 11:51
Автомобиль: Maxima 3.0 SE. 2005г.
Откуда: Иркутск
Контактная информация:

Re: не заводиться!Короткий импульс на форсунках

Сообщение gavrilov »

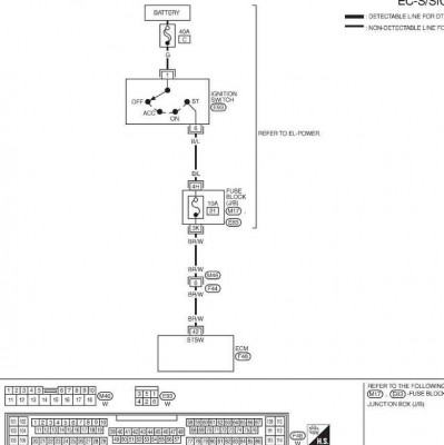
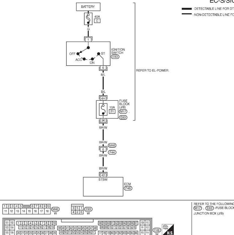
Посмотри цепь запуска.
Во время прокрутки стартером происходит асинхронный впрыск+широкий импульс на открытие форсунок

На схеме пред №21 выделил.

Цепь запуска.jpg


Цепь запуска-2.jpg
Ответить