Кондиционер Ниссан Максима

Модераторы: Бармаглот, тах, Анатолий Васильев, Gamlet

vaseeb
Новичок
Сообщения: 5
Зарегистрирован: 20 май 2011 23:09
Автомобиль: Nissan Maxima QX 2004 г.в. 2,0л, механика
Откуда: Москва

Re: Кондиционер Ниссан Максима

Сообщение vaseeb »

Всем доброго дня!
Может кто знает, как проверить работу датчика давления хладагента?
Авто - Максима А33 2004 года, датчик электронный с тремя выводами. Недавно перестал включаться кондей - нет сигнала от мозгов, ни вентиляторы не включается, ни обороты холостого хода не растут. Давление в норме, при замыкании реле компрессора муфта срабатывает и холодит нормально, самодиагностика проблем не выявила, грешу на него.
gavrilov
Генерал-майор
Сообщения: 1036
Зарегистрирован: 18 янв 2008 11:51
Автомобиль: Maxima 3.0 SE. 2005г.
Откуда: Иркутск
Контактная информация:

Re: Кондиционер Ниссан Максима

Сообщение gavrilov »

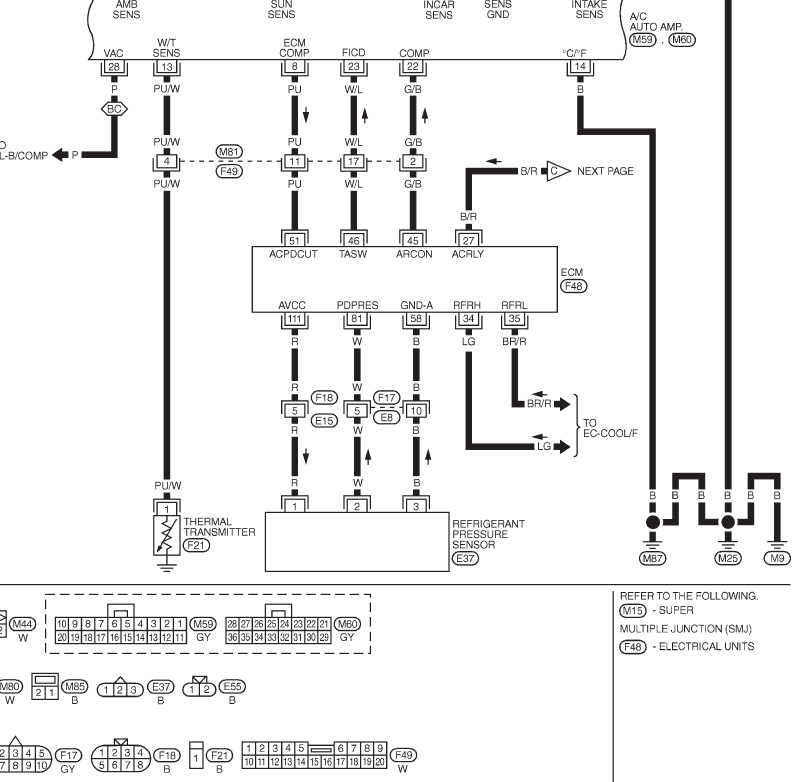
Распиновка

Разъём Е37
пин1 5вольт
пин2 0,36-3,88вольт (При нормальном давлении)
пин3 земля
Датчик климата.jpg
vaseeb
Новичок
Сообщения: 5
Зарегистрирован: 20 май 2011 23:09
Автомобиль: Nissan Maxima QX 2004 г.в. 2,0л, механика
Откуда: Москва

Re: Кондиционер Ниссан Максима

Сообщение vaseeb »

Огромное Вам спасибо!
То есть выход у него аналоговый, а то я боялся, что там цифровая шина.
vaseeb
Новичок
Сообщения: 5
Зарегистрирован: 20 май 2011 23:09
Автомобиль: Nissan Maxima QX 2004 г.в. 2,0л, механика
Откуда: Москва

Re: Кондиционер Ниссан Максима

Сообщение vaseeb »

Подсоединил вместо датчика делитель напряжения и УРА - всё заработало. Теперь смело буду менять датчик. Ещё раз огромное спасибо !!!
gavrilov
Генерал-майор
Сообщения: 1036
Зарегистрирован: 18 янв 2008 11:51
Автомобиль: Maxima 3.0 SE. 2005г.
Откуда: Иркутск
Контактная информация:

Re: Кондиционер Ниссан Максима

Сообщение gavrilov »

vaseeb писал(а):Подсоединил вместо датчика делитель напряжения и УРА - всё заработало. Теперь смело буду менять датчик. Ещё раз огромное спасибо !!!
Не за что.
Удачи!
Аватара пользователя
kesha333
Полковник
Сообщения: 806
Зарегистрирован: 04 май 2007 01:03
Автомобиль: Maxima А33В 3.0 АКПП 2000 г.в.
Откуда: Москва, Каховка.
Контактная информация:

Re: Кондиционер Ниссан Максима

Сообщение kesha333 »

kesha333 писал(а):
allert писал(а):
kesha333 писал(а): Как начать то - я ж пшыкнул нипелем - разве это не не есть проверка?))
нет, не есть. Это лишь показало что большой дырки нет. Количество фреона так не определишь. Хотя если осталось хоть грамм сто - система по давлению уже включится.
дальше можно копать в 2-х направлениях - попробовать обойти датчик давления - чтобы убедится что дело в давлении - если все включится - то уже хорошо. или заехать сразу к холодильщикам - они откачают хладагент, скажут сколько его было - а дальше видно будет - надуют воздухом - может дырка сразу себя проявит (у меня например за зиму от грязи собянина тупо прогнил конденсер)
ЗЫ - самодиагностика тут мало что даст - поскольку при любых данных с датчиков и положении заслонок на "авто" компрессор включается сразу и навсегда. а давление увы эта диагностика мерить не умеет.
Спасибо!

Фриона действительно было очень мало
Свакумировали систему - вроде держит
Залили масло с красителем
Заправили фрионом
КК заработал - задул холодным

Примечание: странно что когда проводил самодиагностику - выдает ошибку
25 - Солнечный датчик (Sunload sensor). При проведении процедуры самодиагностики в помещении или в тени, для проверки датчика можно использовать лампу 60 Вт., которой нужно светить на лобовое стекло.

При этом если включить авторежим на фарах - при закрытии рукой фары включаются, при открытии (днем) выключаются - все Ок

Радость была не долгой((
Поездил неделю - снова перестал работать

Начали искать причину - сифонит из трубки той что под АКБ в месте ее крепления к кузову
В Гараж-Авто - снятие + ремонт 3700 + заправка 1650 = 5350
Вот сижу репу чешу - есть более лояльные способы или прощай пятачёк :(

Примечание Предлагали еще радиаторы помыть (у них только со снятием) - стоит 5500 без заправки...тоже не бюджетно, я как то раньше мыл без снятия такой приспособой длинной загнутой - что скажете про этот способ и где можно помыться недорого на Юго-западе?
Аватара пользователя
allert
Маршал
Сообщения: 9285
Зарегистрирован: 04 апр 2006 23:24
Автомобиль: 32 QX 99г. мкпп vq20 ,Teana J32 vq25 11г., Almera B10 акпп 06г.,Teana J32 vq25 13г.
Откуда: Москва
Контактная информация:

Re: Кондиционер Ниссан Максима

Сообщение allert »

Альтернатива - замена на шланг - сильно дешевле не будет.
Способ чуток сэкономить - снять-поставить самому а заварить у кого-нибудь где есть аргон... это конечно дешевле.
А что до радиаторов - ты восстанови сначала трубку, может мыть то и не надо пока...

ЗЫ а 1650 - это с флюорентом? нафига когда дырку уже нашли? а если без - чой то круто...
Жизнь покажет...
Аватара пользователя
kesha333
Полковник
Сообщения: 806
Зарегистрирован: 04 май 2007 01:03
Автомобиль: Maxima А33В 3.0 АКПП 2000 г.в.
Откуда: Москва, Каховка.
Контактная информация:

Re: Кондиционер Ниссан Максима

Сообщение kesha333 »

allert писал(а):Альтернатива - замена на шланг - сильно дешевле не будет.
Способ чуток сэкономить - снять-поставить самому а заварить у кого-нибудь где есть аргон... это конечно дешевле.
А что до радиаторов - ты восстанови сначала трубку, может мыть то и не надо пока...

ЗЫ а 1650 - это с флюорентом? нафига когда дырку уже нашли? а если без - чой то круто...
Ну вроде как он визуально сильно забит снизу и при подключении аппарата и запуске системы верхнее давление показывает 15, а мастер сказал что должно быть до 10...мол это одна из причин дальнейших проблем так как в слабых местах может опять где то выдавить

600 фрион
200 масло
850 работа
Аватара пользователя
allert
Маршал
Сообщения: 9285
Зарегистрирован: 04 апр 2006 23:24
Автомобиль: 32 QX 99г. мкпп vq20 ,Teana J32 vq25 11г., Almera B10 акпп 06г.,Teana J32 vq25 13г.
Откуда: Москва
Контактная информация:

Re: Кондиционер Ниссан Максима

Сообщение allert »

вообще без флюорента давно 1 000 стоит в приличных местах...

помыть испаритель можешь кстати тоже сам если трубку снимаешь - заодно. я мыл в ванной, полведра песку :D . Если родной стоит - выживет... если китаец - добъешь только.
Жизнь покажет...
gluk280
Лейтенант
Сообщения: 99
Зарегистрирован: 19 янв 2015 21:17
Автомобиль: nissan maxima а 33 3литра v6 акпп год 2004
Откуда: калмыкия с Садовое

Re: Кондиционер Ниссан Максима

Сообщение gluk280 »

Какое давление должно быть в системе
Аватара пользователя
allert
Маршал
Сообщения: 9285
Зарегистрирован: 04 апр 2006 23:24
Автомобиль: 32 QX 99г. мкпп vq20 ,Teana J32 vq25 11г., Almera B10 акпп 06г.,Teana J32 vq25 13г.
Откуда: Москва
Контактная информация:

Re: Кондиционер Ниссан Максима

Сообщение allert »

их там 2 и они сильно зависят от температуры. смотри в мануале допустимые диапазоны - высокое от 10 до 20 кг/см.кв. низкое - 1.5-2.0. Насколько помню...
Жизнь покажет...
Денис90
Лейтенант
Сообщения: 74
Зарегистрирован: 05 мар 2016 22:44
Автомобиль: nissan maxima 2004г 3.0л. 200л.с. акпп
Откуда: Ростовская обл. г. Шахты

Re: Кондиционер Ниссан Максима

Сообщение Денис90 »

Подскажите пожалуйста, у меня при включении кондиционера не запускаются вентиляторы, и в салоне дует обычный уличный воздух. как быть и что делать? заранее спасибо.
тах
Маршал
Сообщения: 9743
Зарегистрирован: 21 сен 2008 12:12
Автомобиль: А32 ЦЕФИРО 1998г 2.0 АКПП
Откуда: НОВОСИБИРСК

Re: Кондиционер Ниссан Максима

Сообщение тах »

Денис90 писал(а):Подскажите пожалуйста, у меня при включении кондиционера не запускаются вентиляторы, и в салоне дует обычный уличный воздух. как быть и что делать? заранее спасибо.
для начала глянь, провод от генератора на кондиционер подключен? Далее возможно давление в системе ниже обычного, надо заправить кондиционер
по этой ссылке можно найти: темы, мануал и другие вопросы Вас интересующие
КРАТКОЕ ОГЛАВЛЕНИЕ ФОРУМА. СПИСОК ОСНОВНЫХ ТЕМ
Аватара пользователя
allert
Маршал
Сообщения: 9285
Зарегистрирован: 04 апр 2006 23:24
Автомобиль: 32 QX 99г. мкпп vq20 ,Teana J32 vq25 11г., Almera B10 акпп 06г.,Teana J32 vq25 13г.
Откуда: Москва
Контактная информация:

Re: Кондиционер Ниссан Максима

Сообщение allert »

тах писал(а):
Денис90 писал(а):Подскажите пожалуйста, у меня при включении кондиционера не запускаются вентиляторы, и в салоне дует обычный уличный воздух. как быть и что делать? заранее спасибо.
для начала глянь, провод от генератора на кондиционер подключен? Далее возможно давление в системе ниже обычного, надо заправить кондиционер
А они бы все равно запустились, даже без ремня, если бы давление было :wink:
Чтобы сработал датчик - достаточно даже 10% хладагента в системе - если не срабатывает по давлению - скорее всего дырка на улицу :D
Делать наверное вот что - открутить крышечку, нажать на ниппель трубки высокого давления (той что мимо бачка гидрача сверху слева идет). если не пшикнет - то дальше ехать к холодильщикам - они надуют систему воздухом и сразу дырочку найдут... ну а далее в зависимости от того где дырка и готовности к финансовым потерям...
Жизнь покажет...
тах
Маршал
Сообщения: 9743
Зарегистрирован: 21 сен 2008 12:12
Автомобиль: А32 ЦЕФИРО 1998г 2.0 АКПП
Откуда: НОВОСИБИРСК

Re: Кондиционер Ниссан Максима

Сообщение тах »

у меня пшикало, но не запускался.... а ехать к холодильшикам в любом случае, они замерят давление, создадут вакуум в системе (или опрессовку) и если держать не будет, то краску закачают, (или мылом побрызгают) для поиска дырки, если будет держать вакуум заправят, но главное они замерят давление в системе и скажут вердикт
по этой ссылке можно найти: темы, мануал и другие вопросы Вас интересующие
КРАТКОЕ ОГЛАВЛЕНИЕ ФОРУМА. СПИСОК ОСНОВНЫХ ТЕМ
Ответить