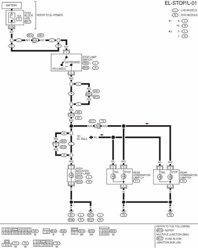
Сегодня случайно обнаружил что перестали работать 2 стоп сигнала, тот что под стеклом работает.
Проверял предохранитель - ну как и было очевидно что он целый так как под стеклом стоп работает. Думаю и лампы целые, но завтра проверю на всякий случай - вдруг две сразу перегорели)).
Так понимаю искать причину нужно в проводке от стопа который горит под стеклом, от него же идут провода на два задних стопа?
Заранее благодарен
