Диагностический адаптер Nissan Consult. (собираем сами)
Модераторы: Бармаглот, тах, Анатолий Васильев, Gamlet
- rn3rbz
- Капитан
- Сообщения: 114
- Зарегистрирован: 07 июл 2009 08:26
- Автомобиль: Nissan Maxima QX 2000 Exclusive г.в. VQ20DE, МКПП, кузов a32
- Откуда: г. Мичуринск
- Контактная информация:
Диагностический адаптер Nissan Consult. (собираем сами)
Вот и в моей голове спустя год эксплуатации Максика появилась эта мысль. Не было практически ничего, кроме скудной схемки от PLMS и коммерческого продукта Nissan Datascan v1.0...
Сразу оговорюсь: к раскапыванию ниссановского протокола Consult я абсолютно никакого отношения не имею (имею лишь к некоторой переделке адаптера от PLMS)...Не успел так сказать)) А ведь к слову сказать протокол Consult был тогда черным ящиком, но благодаря очень талантливым ребятам с форума Cefiro.ru и не только (Алексу Тимошину ("AlexTim"), Алексу ("Desti"), Владимиру Лещенко ("alflash" http://www.alflash.narod.ru) и ребятам из Sib Trans Service, а именно Алексею Валицкому и Михаилу Самойленко) и самое главное моему очень хорошему другу Владимиру (QSS) протокол был разобран по косточкам...И в результате долгой и напряженной работы появилась замечательная программа: DDLReader.
- rn3rbz
- Капитан
- Сообщения: 114
- Зарегистрирован: 07 июл 2009 08:26
- Автомобиль: Nissan Maxima QX 2000 Exclusive г.в. VQ20DE, МКПП, кузов a32
- Откуда: г. Мичуринск
- Контактная информация:
Re: Диагностический адаптер Nissan Consult
Я же хочу рассказать как модифицировал схему от PLMS, как разводил печатную плату и как проводил первые испытания с этим адаптером, а также рассказать о наладке и пуске этого адаптера.
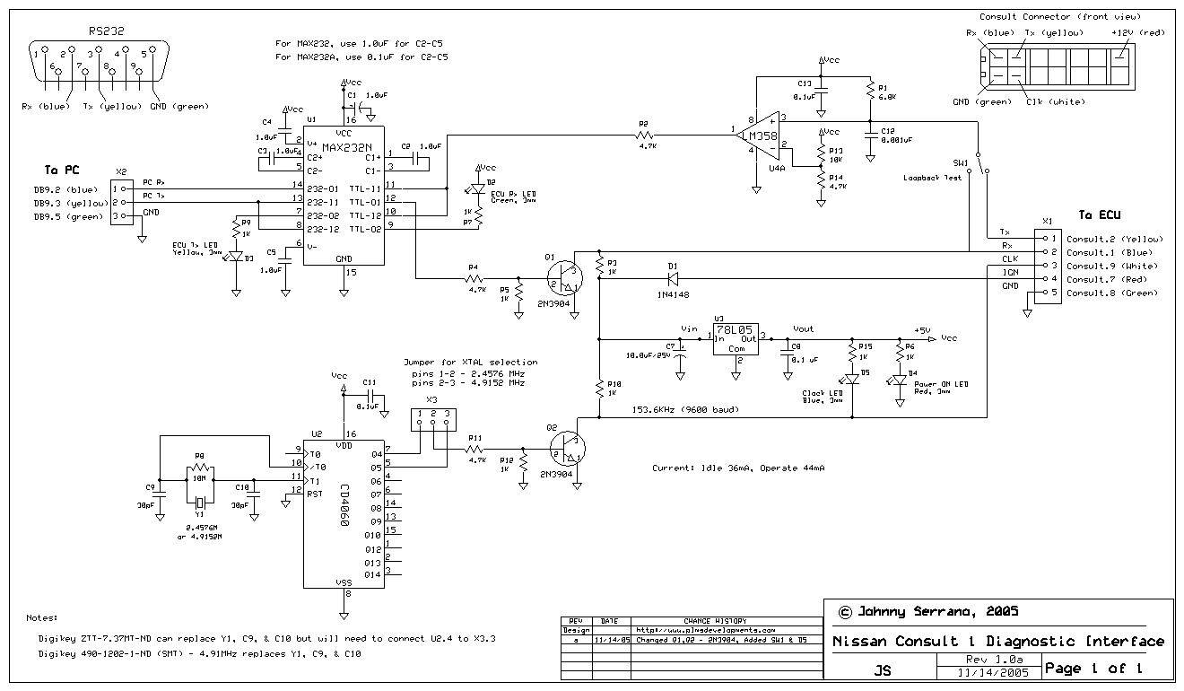
Сначала расскажу о схеме: http://robinzon-imx.narod.ru/NCDI.jpg
сложного в ней ничего нет...На кварцевом резонаторе 4.9152 и счетчике CD4060 построен генератор импульсов синхронизации на 9600 бод (или 153.6 кГц если смотреть по осциллографу). Разъем X3 используется для выбора частоты кварца на резисторах R11, R12 и транзисторе Q2 построен ключ подающий на Consult-разъем синхроимпульсы (к слову сказать, мне не удалось запустить обмен данными между компьютером и автомобилем до тех пор, пока не подключил выход синхроимпульсов CLK). опытным путем подбирается резистор R10 (подтяжка). Диод D1 служит для защиты от переполюсовки. Стабилизатор 78L05 использован для питания микросхем и индикаторных светодиодов.
Основная часть адаптера выполнена на микросхеме MAX232, которая представляет собой конвертер уровней RS-232 (+12/-12v) к уровням ТТЛ логики (0/+5v). для устойчивой работы адаптера потребуется также подобрать номиналы R1, R2, R4, R5...Но это в том случае, если сразу не заработает))
На микросхеме ОУ LM358 выполнен компаратор, который здесь вставлен для перестраховки (да и компаратором удобнее было подбирать уровень переключения с 0 на 1, т.к. сразу не было известно 12 или 5 вольтовые уровни выдает ЭБУ ECCS). Резисторы R13,R14 подобраны таким образом, чтобы избежать Z-состояния (на 2.54 в).
Переключатель SW1 я вставил чтобы проверить работу адаптера после сборки, но немного не учел, что транзистор Q1 выдает инвертированный сигнал по отношению к LM358 (в последствии переключатель был убран за ненадобностью).
Далее по схеме была нарисована печатная плата в Sprint Layout: Вот архив с печаткой.
В печатке основная корявость заключается в том, что я зеркально перепутал ножки у LM358, поэтому все микросхемы получились на одной стороне, а рассыпуха на другой...
После сборки это выглядело так: http://robinzon-imx.narod.ru/lay_1.jpg
http://robinzon-imx.narod.ru/lay_2.jpg
- rn3rbz
- Капитан
- Сообщения: 114
- Зарегистрирован: 07 июл 2009 08:26
- Автомобиль: Nissan Maxima QX 2000 Exclusive г.в. VQ20DE, МКПП, кузов a32
- Откуда: г. Мичуринск
- Контактная информация:
Re: Диагностический адаптер Nissan Consult
Отладка адаптера очень проста...необходимо проконтролировать следующие напряжения:
на 2 ножке МАХ232 +6.13v (+6...9v)
на 6 ножке МАХ232 -5.63v (-6...-9v) http://robinzon-imx.narod.ru/lay_3.jpg
потом в схеме закорачиваются 11 и 12 ножки на максе, открывается любой терминал, я использую TeraTerm, устанавливается соединение с Com-портом и включается режим Эхо...посланные символы должны в точности приниматься, т.е. должно быть:
11223344qqww
Если эта процедура работает, далее закорачиваем 3-ю ножку LM358 на транзистор Q1 (2N3904 по схеме, хотя можно заменить на КТ3102, BC549) собственно тем самым переключателем SW1, в этом случае на терминале должно отображаться совершенно не то, что было передано, а именно:
1g233f45e627d8r
Это происходит как раз из-за
Если в терминале все работает как положено, а светодиод CLK едва заметно мерцает, то скорее всего все собрано верно. Также при замыкании переключателя SW1 светодиоды RX и TX при подаче символа с компьютера (в терминале) должны на мгновенье вспыхивать.транзистор Q1 выдает инвертированный сигнал по отношению к LM358
Вот теперь можно брать с собой ноутбук, идти в гараж и подключать повода RX,TX, IGN, GND и CLK к диагностическому разъему автомобиля.
- rn3rbz
- Капитан
- Сообщения: 114
- Зарегистрирован: 07 июл 2009 08:26
- Автомобиль: Nissan Maxima QX 2000 Exclusive г.в. VQ20DE, МКПП, кузов a32
- Откуда: г. Мичуринск
- Контактная информация:
Re: Диагностический адаптер Nissan Consult
C любезного разрешения Владимира выкладываю последнюю версию программы DDLReader...
DDLreader 1.0.0.17
- rn3rbz
- Капитан
- Сообщения: 114
- Зарегистрирован: 07 июл 2009 08:26
- Автомобиль: Nissan Maxima QX 2000 Exclusive г.в. VQ20DE, МКПП, кузов a32
- Откуда: г. Мичуринск
- Контактная информация:
Re: Диагностический адаптер Nissan Consult
- savage
- Майор
- Сообщения: 276
- Зарегистрирован: 13 июл 2011 20:38
- Автомобиль: MAXIMA QX A33 2001г. 3.0 Green
Re: Диагностический адаптер Nissan Consult
Окажу помощь в безвозмездной диагностике двигателя через ОБД2 и акпп, абс, срс через консальт 1 в Санкт-Петербурге.
- rn3rbz
- Капитан
- Сообщения: 114
- Зарегистрирован: 07 июл 2009 08:26
- Автомобиль: Nissan Maxima QX 2000 Exclusive г.в. VQ20DE, МКПП, кузов a32
- Откуда: г. Мичуринск
- Контактная информация:
Re: Диагностический адаптер Nissan Consult
К с каким адаптером смотреть будете ?savage писал(а):на а33 все блоки кроме мотора так же висят на консальте 1, на днях попробую посмотреть пойдет ли ваше ПО.
- savage
- Майор
- Сообщения: 276
- Зарегистрирован: 13 июл 2011 20:38
- Автомобиль: MAXIMA QX A33 2001г. 3.0 Green
Re: Диагностический адаптер Nissan Consult. (собираем сами)
FOUND: FF FF EC ?
FOUND: FF FF EA akpp точно
FOUND: FF FF E7 engen правда не уверен.
FOUND: FF FF DC srs точно
законектился только с срс и акпп, мотор не хочет видеть но вижу его через к-линию, вообще интересно еще абс бы увидеть, сегодня попробую прогу вашу.
Посмотрел пока без авто, вопрос почему кондей не активен при диагностики и есть ли возможность абс исследовать?
Окажу помощь в безвозмездной диагностике двигателя через ОБД2 и акпп, абс, срс через консальт 1 в Санкт-Петербурге.
- savage
- Майор
- Сообщения: 276
- Зарегистрирован: 13 июл 2011 20:38
- Автомобиль: MAXIMA QX A33 2001г. 3.0 Green
Re: Диагностический адаптер Nissan Consult. (собираем сами)
Окажу помощь в безвозмездной диагностике двигателя через ОБД2 и акпп, абс, срс через консальт 1 в Санкт-Петербурге.
Re: Диагностический адаптер Nissan Consult
Ошибка 404 по ссылке.rn3rbz писал(а): Вот архив с печаткой.
Этот адаптер и программа DDLReader с протоколами Consult-II и Consult-III будут работать?
- rn3rbz
- Капитан
- Сообщения: 114
- Зарегистрирован: 07 июл 2009 08:26
- Автомобиль: Nissan Maxima QX 2000 Exclusive г.в. VQ20DE, МКПП, кузов a32
- Откуда: г. Мичуринск
- Контактная информация:
Re: Диагностический адаптер Nissan Consult
Спасибо за замечание ! Поправил)) Теперь скачиваетсяkservice писал(а):Ошибка 404 по ссылке.rn3rbz писал(а): Вот архив с печаткой.
Этот адаптер и программа DDLReader с протоколами Consult-II и Consult-III будут работать?
- rn3rbz
- Капитан
- Сообщения: 114
- Зарегистрирован: 07 июл 2009 08:26
- Автомобиль: Nissan Maxima QX 2000 Exclusive г.в. VQ20DE, МКПП, кузов a32
- Откуда: г. Мичуринск
- Контактная информация:
Re: Диагностический адаптер Nissan Consult. (собираем сами)
- savage
- Майор
- Сообщения: 276
- Зарегистрирован: 13 июл 2011 20:38
- Автомобиль: MAXIMA QX A33 2001г. 3.0 Green
Re: Диагностический адаптер Nissan Consult. (собираем сами)
Окажу помощь в безвозмездной диагностике двигателя через ОБД2 и акпп, абс, срс через консальт 1 в Санкт-Петербурге.
- rn3rbz
- Капитан
- Сообщения: 114
- Зарегистрирован: 07 июл 2009 08:26
- Автомобиль: Nissan Maxima QX 2000 Exclusive г.в. VQ20DE, МКПП, кузов a32
- Откуда: г. Мичуринск
- Контактная информация:
Re: Диагностический адаптер Nissan Consult. (собираем сами)
Для таких целей имею Hanatech Ultrascan P1 и Launch X-431 Diagun =)))savage писал(а):на каком то форуме по диагностике пояснялось, что консальт 1 это рх-тх кабель, консальт 2 это к-линия, консальт 3 это оба вида в одном, для консальт 2 есть прога DDT2000 от рено ниссан, там можно все любые изменения но и много загубленных машин по неопытности, я так и не смог подружиться с ней пока.


