Вопрос по переключению света "ближний-дальний"

Модераторы: Бармаглот, тах, Анатолий Васильев, Gamlet

Аватара пользователя
MadMax
Соавтор сайта
Сообщения: 1461
Зарегистрирован: 27 авг 2005 17:59
Откуда: Е-бург

Вопрос по переключению света "ближний-дальний"

Сообщение MadMax »

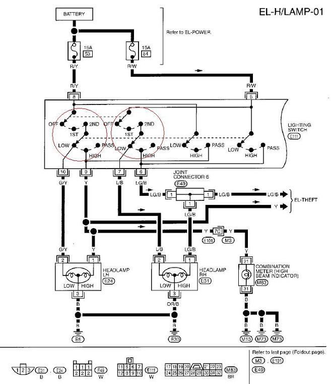
Господа, вопрос собсно в следующем, как видим по схеме подрулевого переключателя (обведено красным), положение №1 - габариты, положение №2 - ближний свет, при переключении на дальний питание в цепи ближнего выключается (как я понимаю с целью исключения перегрева и вывода из строя лампы головного света). так вот, есть ли у кого-нить мысли как сделать что бы при переключении на дальний питание ближнего света не блокировалось? вопрос связан с обдумыванием установки биксеноновой линзы. т.е включенный ближний в положение №2 должен быть всегда (идет питание на блок розжига лампы), а переключением на дальний будет управляться положение шторки в этом биксеноновом модуле.
Вложения
headlamp1.JPG
Последний раз редактировалось MadMax 31 окт 2006 13:18, всего редактировалось 1 раз.
Аватара пользователя
MadMax
Соавтор сайта
Сообщения: 1461
Зарегистрирован: 27 авг 2005 17:59
Откуда: Е-бург

Сообщение MadMax »

блин маленькая схема получилась щас переделаю
Аватара пользователя
JeDie
Генерал-майор
Сообщения: 1432
Зарегистрирован: 28 дек 2005 11:19
Автомобиль: максимка
Откуда: Санкт-Петербург
Контактная информация:

Сообщение JeDie »

MadMax, что-нибудь в этом роде...только номинал нужно посмотреть...
Вложения
headlamp2.JPG
De mortuis aut bene, aut nihil.
Аватара пользователя
Trusishka
Соавтор сайта
Сообщения: 1227
Зарегистрирован: 06 авг 2004 15:15
Автомобиль: Maxima A32 99г 2L черная
Откуда: Московская область г.Раменское
Контактная информация:

Сообщение Trusishka »

JeDie писал(а): что-нибудь в этом роде...
тоже самое хотел нарисовать :)
Аватара пользователя
JeDie
Генерал-майор
Сообщения: 1432
Зарегистрирован: 28 дек 2005 11:19
Автомобиль: максимка
Откуда: Санкт-Петербург
Контактная информация:

Сообщение JeDie »

Trusishka, Там остаётся ещё большое поле для творчества. Куда их сажать, потому как с учётом тока, они и по габаритам нифига не будут напоминать D40 или что-нибудь в этом роде. У меня игрушка была в детстве - диод от РЛС. Размером с гранату и с плётёным выводом с алюминевой проушиной. Внушительная была весчь :D
И нужно обеспечить их быструю взаимозаменяемость, чтобы в случае неверного расчёта номинала их можно было быстро заменить.
Может их подшунтить чем, кондёрчиком там во избежание импульсов при включении...
De mortuis aut bene, aut nihil.
Аватара пользователя
JeDie
Генерал-майор
Сообщения: 1432
Зарегистрирован: 28 дек 2005 11:19
Автомобиль: максимка
Откуда: Санкт-Петербург
Контактная информация:

Сообщение JeDie »

MadMax, кстати ты в курсе, что ксенон разрешается устанавливать на авто только с омывателем фар? Могут быть проблемы, так что продумай сразу и эту сторону вопроса. В Москве и Питере есть конторы, которые занимаются установкой глазных писалок...
De mortuis aut bene, aut nihil.
Аватара пользователя
MadMax
Соавтор сайта
Сообщения: 1461
Зарегистрирован: 27 авг 2005 17:59
Откуда: Е-бург

Сообщение MadMax »

JeDie, Trusishka, бальшое человеческое спасибо за советы. JeDie, насчет омывателей я знаю, возможно это будет следующей установкой если мне все же удастся имплантировать этот биксеноновый модуль, точнее я уже собрал "вчерновую" подключал на машине, осталось довести до ума финишную сборку. а еще, кроме омывателей собираются законодательно утвердить возможность использования ксенона на автомобиле только с автокорректором.
Аватара пользователя
Trusishka
Соавтор сайта
Сообщения: 1227
Зарегистрирован: 06 авг 2004 15:15
Автомобиль: Maxima A32 99г 2L черная
Откуда: Московская область г.Раменское
Контактная информация:

Сообщение Trusishka »

диоды щас продают с обалденными токами, в маленьком корпусе, но в любом случае старые добрые релюхи помогут выйти из положения :)
Аватара пользователя
MadMax
Соавтор сайта
Сообщения: 1461
Зарегистрирован: 27 авг 2005 17:59
Откуда: Е-бург

Сообщение MadMax »

мда, если
диоды щас продают с обалденными токами, в маленьком корпусе
то можно было бы подумать об их установке в районе самого переключателя разъема Е111 (который на схеме), не знаю какие там величины, можно померять, ну а если реле, то физический размер позволит установить их уже в районе подключения самой фары, кстати не будет проблем с доступом к ним. чему отдать предпочтение? :roll:
Аватара пользователя
JeDie
Генерал-майор
Сообщения: 1432
Зарегистрирован: 28 дек 2005 11:19
Автомобиль: максимка
Откуда: Санкт-Петербург
Контактная информация:

Сообщение JeDie »

MadMax, Я бы отдал предпочтение доступности. Размеры - одна сторона вопроса, а рассеиваемая мощность - другая. А установив в районе фары, ты ещё и проконтролируешь его визуально и на ощупь. Греется- не греется, и на сколько. Да и вариант, если он сгорит опять же не стоит отметать. У фары :wink:
De mortuis aut bene, aut nihil.
Аватара пользователя
MadMax
Соавтор сайта
Сообщения: 1461
Зарегистрирован: 27 авг 2005 17:59
Откуда: Е-бург

Сообщение MadMax »

JeDie, премного благодарен, седня поищу что-нибудь подходящее.
Аватара пользователя
Trusishka
Соавтор сайта
Сообщения: 1227
Зарегистрирован: 06 авг 2004 15:15
Автомобиль: Maxima A32 99г 2L черная
Откуда: Московская область г.Раменское
Контактная информация:

Сообщение Trusishka »

MadMax, разумеется ты понимаешь, что если оставишь ту же лампу, при таком подключеннии ты лишишься фар, потому что лапочка их расплавит.
Аватара пользователя
MadMax
Соавтор сайта
Сообщения: 1461
Зарегистрирован: 27 авг 2005 17:59
Откуда: Е-бург

Сообщение MadMax »

Trusishka, да, да, конечно,
питание в цепи ближнего выключается (как я понимаю с целью исключения перегрева и вывода из строя лампы головного света)
все делается с тестером - контрольной лампой
Аватара пользователя
Olimpik
Капитан
Сообщения: 126
Зарегистрирован: 05 фев 2006 16:41
Автомобиль: Lexus GS450H 2007 г.в.
Откуда: Кострома
Контактная информация:

Сообщение Olimpik »

Чей то тока с омывателем? Кто сказал? ))) Тока сразу предупреждаю, пытались 12.5.3. впарить!
С уважением и наилучшими пожеланиями!
Аватара пользователя
MadMax
Соавтор сайта
Сообщения: 1461
Зарегистрирован: 27 авг 2005 17:59
Откуда: Е-бург

Сообщение MadMax »

вобщем не мудрствуя лукаво, купил обычную 4-х контактную релюшку для подключения ПТФ, держит 30А (пусковой ток ксенона 15А). не силен в схемотехнике, попытался изобразить следующее:
1. ближний свет - вроде просто +ближний и масса
2. дальний - при этом ближний у нас выключен в подрулевом, на контакты реле 30 и 86 идет +дальний, на 85 масса, реле срабатывает и на 87 дает +. и понятно на шторку тоже. а теперь ругайтесь что не так.
Вложения
connect_hid.JPG
Ответить