Нет показаний БК на приборной панели.

Модераторы: Бармаглот, тах, Анатолий Васильев, Gamlet

Ответить
Lawyerua
Новичок
Сообщения: 4
Зарегистрирован: 06 июн 2016 18:32
Автомобиль: Nissan maxima a33? 2001 год, объем 2.0, АКПП

Нет показаний БК на приборной панели.

Сообщение Lawyerua »

Всем добрый вечер!
Машина Maxima a33 2001 г, объём 2.0 литра. При покупке была в бедной комплектации, приборная панель обычная с одним окошком для показаний километража. В процессе эксплуатации приборную панель заменил на Fine Vision, все подключил все работает кроме правого окошка, где должны показываться показания Бортового Компьютера (температура расход и т.д.) Вопрос к специалистам и не только :-) как и что можно сделать чтобы заработали показания в данном окошечке? Заранее спасибо.
gavrilov
Генерал-майор
Сообщения: 1036
Зарегистрирован: 18 янв 2008 11:51
Автомобиль: Maxima 3.0 SE. 2005г.
Откуда: Иркутск
Контактная информация:

Re: Нет показаний БК на приборной панели.

Сообщение gavrilov »

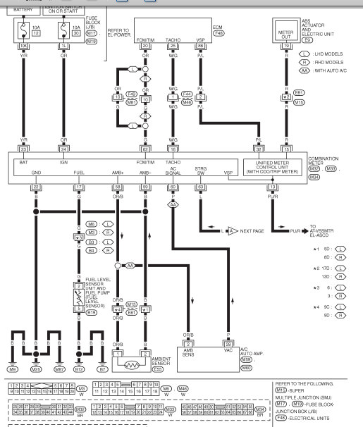
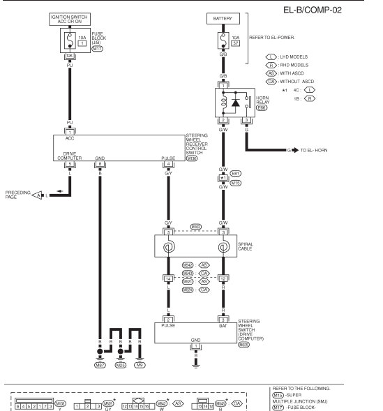
Вот схемы подключения.
Не факт, что на ECM есть соответствующие сигналы.
Кнопки на руле также нужны.

БК1.jpg
БК2.jpg
Lawyerua
Новичок
Сообщения: 4
Зарегистрирован: 06 июн 2016 18:32
Автомобиль: Nissan maxima a33? 2001 год, объем 2.0, АКПП

Re: Нет показаний БК на приборной панели.

Сообщение Lawyerua »

Спасибо. Кнопки есть можно для не опытного более детально указать по схемам какие надо провода посмотреть есть или нет. Заранее спасибо.
Ответить