Датчик детонации

Модераторы: Бармаглот, тах, Анатолий Васильев, Gamlet

Аватара пользователя
allert
Маршал
Сообщения: 9285
Зарегистрирован: 04 апр 2006 23:24
Автомобиль: 32 QX 99г. мкпп vq20 ,Teana J32 vq25 11г., Almera B10 акпп 06г.,Teana J32 vq25 13г.
Откуда: Москва
Контактная информация:

Re: Датчик детонации

Сообщение allert »

4dmax писал(а):Посмотрим надолго ли 8)

если не перетянул - года на 2-3 по опыту :wink:
Жизнь покажет...
maxelenc
Рядовой
Сообщения: 39
Зарегистрирован: 08 фев 2015 20:29
Автомобиль: Maxima A33, 2002, 3.0, АКПП
Откуда: Odessa

Re: Датчик детонации

Сообщение maxelenc »

Всем привет. Замерял сопротивление на ДД НА максиме 33, не снимая, отсоединив фишку на одном контакте есть сопротивление на массу -566кОм, второй контакт не прозванивается ни на массу ни на второй контакт датчика, показывает 1 на мультиметре. Собственно вопрос, должени ли звонится второй контакт на массу? А то у машины расход большой -18-20л.
тах
Маршал
Сообщения: 9743
Зарегистрирован: 21 сен 2008 12:12
Автомобиль: А32 ЦЕФИРО 1998г 2.0 АКПП
Откуда: НОВОСИБИРСК

Re: Датчик детонации

Сообщение тах »

если ошибку по ДД не дает, то всё нормально, а причину расхода ищем в другом, и в другой теме
по этой ссылке можно найти: темы, мануал и другие вопросы Вас интересующие
КРАТКОЕ ОГЛАВЛЕНИЕ ФОРУМА. СПИСОК ОСНОВНЫХ ТЕМ
gavrilov
Генерал-майор
Сообщения: 1036
Зарегистрирован: 18 янв 2008 11:51
Автомобиль: Maxima 3.0 SE. 2005г.
Откуда: Иркутск
Контактная информация:

Re: Датчик детонации

Сообщение gavrilov »

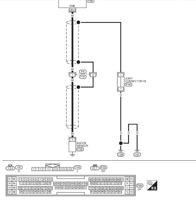
maxelenc писал(а):Всем привет. Замерял сопротивление на ДД НА максиме 33, не снимая, отсоединив фишку на одном контакте есть сопротивление на массу -566кОм, второй контакт не прозванивается ни на массу ни на второй контакт датчика, показывает 1 на мультиметре. Собственно вопрос, должени ли звонится второй контакт на массу? А то у машины расход большой -18-20л.

Судя по мануалу пин №2 "пустой".
Масса через болт крепёжный подаётся.

ДД-подключ..jpg
4dmax
Капитан
Сообщения: 196
Зарегистрирован: 22 ноя 2011 12:10
Автомобиль: Nissan Maxima A32, 1998, 2.0, АКПП
Откуда: Волгодонск

Re: Датчик детонации

Сообщение 4dmax »

Да там даже провод только один к датчику подходит. Отстань от датчика, он так сильно на расход не может влиять.
maxelenc
Рядовой
Сообщения: 39
Зарегистрирован: 08 фев 2015 20:29
Автомобиль: Maxima A33, 2002, 3.0, АКПП
Откуда: Odessa

Re: Датчик детонации

Сообщение maxelenc »

4dmax писал(а):Да там даже провод только один к датчику подходит. Отстань от датчика, он так сильно на расход не может влиять.
К датчику идут 2 провода от мозгов, и между ними есть сопротивление около 240 кОм на горячую, это на 33 максиме, может на 32 по другому. Да датчик скорее всего рабочий, надо искать причину в другом.
gavrilov
Генерал-майор
Сообщения: 1036
Зарегистрирован: 18 янв 2008 11:51
Автомобиль: Maxima 3.0 SE. 2005г.
Откуда: Иркутск
Контактная информация:

Re: Датчик детонации

Сообщение gavrilov »

maxelenc писал(а):
4dmax писал(а):Да там даже провод только один к датчику подходит. Отстань от датчика, он так сильно на расход не может влиять.
К датчику идут 2 провода от мозгов, и между ними есть сопротивление около 240 кОм на горячую, это на 33 максиме, может на 32 по другому. Да датчик скорее всего рабочий, надо искать причину в другом.
Глаза подними, схема из мануала А33
Ответить