Можно ли брать этот эмулятор? Заранее спасибо за советы
Модераторы: Бармаглот, тах, Анатолий Васильев, Gamlet
-
Caucasus
- Капитан
- Сообщения: 140
- Зарегистрирован: 25 мар 2008 22:16
- Автомобиль: Nissan Maxima SL (A34) 2004
- Откуда: Тбилиси
Re: Можно ли брать этот эмулятор? Заранее спасибо за советы
-
Caucasus
- Капитан
- Сообщения: 140
- Зарегистрирован: 25 мар 2008 22:16
- Автомобиль: Nissan Maxima SL (A34) 2004
- Откуда: Тбилиси
Re: Можно ли брать этот эмулятор? Заранее спасибо за советы
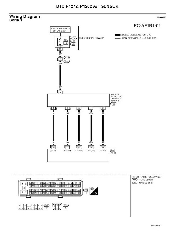
С такими датчиками данный эмулятор работать, скорее всего не будет, так как напряжение на сигнальном проводе А/F sensor около 3 вольтов, а эмулятопр работает только в диапазоне до 1 вольта. Выкинул деньги на ветер
Придётся ставить обычную дурилку с Ибея.
-
Caucasus
- Капитан
- Сообщения: 140
- Зарегистрирован: 25 мар 2008 22:16
- Автомобиль: Nissan Maxima SL (A34) 2004
- Откуда: Тбилиси
Re:
Хехехе. Где же ты, друг сердечный parradox ? Деньги мои, я думаю, плакалиparradox писал(а):во первых проблем быть не должно, во вторых он настраиваемый на разные объемы, в третьих мы если что без проблем вернем деньги.