Проблема при самостоятельной диагностике

Модераторы: Бармаглот, тах, Анатолий Васильев, Gamlet

Аватара пользователя
Fedotov.net
Лейтенант
Сообщения: 81
Зарегистрирован: 19 окт 2006 02:26
Откуда: Брянск

Проблема при самостоятельной диагностике

Сообщение Fedotov.net »

Хочу продиагностировать машину, ыключаю зажигание, замыкаю контакты, как в статье на цифиро.ру, жду..... никаких эмоций.
В чем дело? может что не так?
Nissan Maxima V6 3.0 А32
Аватара пользователя
allert
Маршал
Сообщения: 9285
Зарегистрирован: 04 апр 2006 23:24
Автомобиль: 32 QX 99г. мкпп vq20 ,Teana J32 vq25 11г., Almera B10 акпп 06г.,Teana J32 vq25 13г.
Откуда: Москва
Контактная информация:

Сообщение allert »

Fedotov.net,
A32 модель то? У нас эта диагностика не работает (по крайней мере не у всех) Рулит приборчик vcons!
Жизнь покажет...
Аватара пользователя
Mazay
Генерал-лейтенант
Сообщения: 2084
Зарегистрирован: 12 янв 2005 10:30
Автомобиль: Красывый
Откуда: Москва
Контактная информация:

Сообщение Mazay »

allert, Угу или Launch X431 :)
Если у общества нет цветовой дифференциации штанов - то нет цели!! (с)
Аватара пользователя
Diamond
Соавтор сайта
Сообщения: 440
Зарегистрирован: 10 май 2006 21:35
Откуда: Москва ВАО
Контактная информация:

Сообщение Diamond »

У меня тоже самодиагностика не работает. Щас разберусь с проблемками и буду покупать Vcons.
Дороги хватит на всех.
Аватара пользователя
Fedotov.net
Лейтенант
Сообщения: 81
Зарегистрирован: 19 окт 2006 02:26
Откуда: Брянск

Сообщение Fedotov.net »

да А32, а скока приборчик то стоит ? :)

PS. Нашел цены...
Nissan Maxima V6 3.0 А32
Аватара пользователя
Казанский
Рядовой
Сообщения: 19
Зарегистрирован: 12 мар 2006 21:42
Откуда: Казань
Контактная информация:

Сообщение Казанский »

Привет всем! в сети есть доступные проги и схемы щнуров.
Сделать такую схемку даже для меня оказалось нетрудно!
Сейчас пользую прогу OBD ScanTech 1.28.
Есть еще несколько.Но у меня они работают криво!
Аватара пользователя
toweroff
Подполковник
Сообщения: 360
Зарегистрирован: 31 мар 2006 11:44
Автомобиль: Maxima 2000г.р. A33 3л АКПП, Teana 2011г.р. 3.5 CVT
Откуда: Москва

Сообщение toweroff »

Казанский писал(а):Привет всем! в сети есть доступные проги и схемы щнуров.
Сделать такую схемку даже для меня оказалось нетрудно!
Сейчас пользую прогу OBD ScanTech 1.28.
Есть еще несколько.Но у меня они работают криво!
у меня детальков вышло что-то рублей на 200 вместе с макетной платой. Только никак руки не дойдут спаять :D
dr3
Лейтенант
Сообщения: 65
Зарегистрирован: 04 янв 2006 13:14
Откуда: Санкт-Петербург
Контактная информация:

Сообщение dr3 »

доброе время суток, уважаемые. а есть ли что-то подобное (схемы или хотя бы аналог VConsa) для J30?
Аватара пользователя
toweroff
Подполковник
Сообщения: 360
Зарегистрирован: 31 мар 2006 11:44
Автомобиль: Maxima 2000г.р. A33 3л АКПП, Teana 2011г.р. 3.5 CVT
Откуда: Москва

Сообщение toweroff »

dr3 писал(а):доброе время суток, уважаемые. а есть ли что-то подобное (схемы или хотя бы аналог VConsa) для J30?
http://www.cefiro.ru/forums/viewtopic.php?t=6093

здесь посмотри :wink:
dr3
Лейтенант
Сообщения: 65
Зарегистрирован: 04 янв 2006 13:14
Откуда: Санкт-Петербург
Контактная информация:

Сообщение dr3 »

что-то я про себя не нашел ничего. либо не догоняю =) у меня разъем такой - http://vconsult.narod.ru/conn_pre.jpg , только нету левой нижней и средней клемм (в наличии всего 7 штук).
Аватара пользователя
toweroff
Подполковник
Сообщения: 360
Зарегистрирован: 31 мар 2006 11:44
Автомобиль: Maxima 2000г.р. A33 3л АКПП, Teana 2011г.р. 3.5 CVT
Откуда: Москва

Сообщение toweroff »

dr3 писал(а):что-то я про себя не нашел ничего. либо не догоняю =) у меня разъем такой - http://vconsult.narod.ru/conn_pre.jpg , только нету левой нижней и средней клемм (в наличии всего 7 штук).
а разве не такой? Изображение
dr3
Лейтенант
Сообщения: 65
Зарегистрирован: 04 янв 2006 13:14
Откуда: Санкт-Петербург
Контактная информация:

Сообщение dr3 »

не, все как я и сказал (выглядит как на моем пикчере но всего 7 контактов). щас по мануалу смотрю, там де с разъема ECM схематично идет на диагностический разъем все так и есть, колодка похожая и теже саме что у меня в наличии запитаны, на других крестики стоят. тока вот как вкурить по это схеме куда что идет... пока тока понял где земля =) да и вопрос будет ли имеющийся софт пахать.
Аватара пользователя
toweroff
Подполковник
Сообщения: 360
Зарегистрирован: 31 мар 2006 11:44
Автомобиль: Maxima 2000г.р. A33 3л АКПП, Teana 2011г.р. 3.5 CVT
Откуда: Москва

Сообщение toweroff »

софт расчитан на consult-1. Если у тебя оно - работать будет
фактически, протокол единый на всех ниссанах, как я понял. На последних моделях идет consult-2, с ним вроде как супермозги еще не разобрались :)
Аватара пользователя
rn3rbz
Капитан
Сообщения: 114
Зарегистрирован: 07 июл 2009 08:26
Автомобиль: Nissan Maxima QX 2000 Exclusive г.в. VQ20DE, МКПП, кузов a32
Откуда: г. Мичуринск
Контактная информация:

Re: Проблема при самостоятельной диагностике

Сообщение rn3rbz »

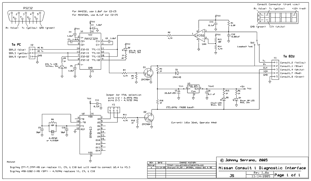
Приветствую....Приборчик собрал...я собирал схему простого конвертера интерфейса по разработкам Johnny Serrano (Nissan Consult Interface), отсебятины мудрить не стал, единственное что пришлось подобрать это смещение на операционнике и делители на 2N3904...К сожалению фотографий на работе нет, выйду из дома - опубликую...А пока только схема, если кому нужна конечно: :old:
NCDI.gif
Изображение
Изображение Изображение
Специалист по компьютерной автодиагностике и ремонту.
Буду рад, Skype: rn3rbz
С уважением, Макс.
Aspire
Капитан
Сообщения: 108
Зарегистрирован: 25 май 2010 14:29
Автомобиль: Ниссан Максима, 1997, VQ30, АКПП
Откуда: Рязань

Re: Проблема при самостоятельной диагностике

Сообщение Aspire »

Жду фото и поподробнее описание, какая прога и т.д.
Ответить